
第十三届全国人民代表大会常务委员会第二十八次会议决定对《中华人民共和国教育法》作如下修改:



本决定自2021年4月30日起施行。
《中华人民共和国教育法》根据本决定作相应修改,重新公布。
以下为全文:
中华人民共和国教育法
(1995年3月18日第八届全国人民代表大会第三次会议通过;根据2009年8月27日第十一届全国人民代表大会常务委员会第十次会议《关于修改部分法律的决定》第一次修正 根据2015年12月27日第十二届全国人民代表大会常务委员会第十八次会议《关于修改〈中华人民共和国教育法〉的决定》第二次修正 根据2021年4月29日第十三届全国人民代表大会常务委员会第二十八次会议《关于修改〈中华人民共和国教育法〉的决定》第三次修正)
目 录
第一章 总则
第二章 教育基本制度
第三章 学校及其他教育机构
第四章 教师和其他教育工作者
第五章 受教育者
第六章 教育与社会
第七章 教育投入与条件保障
第八章 教育对外交流与合作
第九章 法律责任
第十章 附则
第一章 总则
第一条 为了发展教育事业,提高全民族的素质,促进社会主义物质文明和精神文明建设,根据宪法,制定本法。
第二条 在中华人民共和国境内的各级各类教育,适用本法。
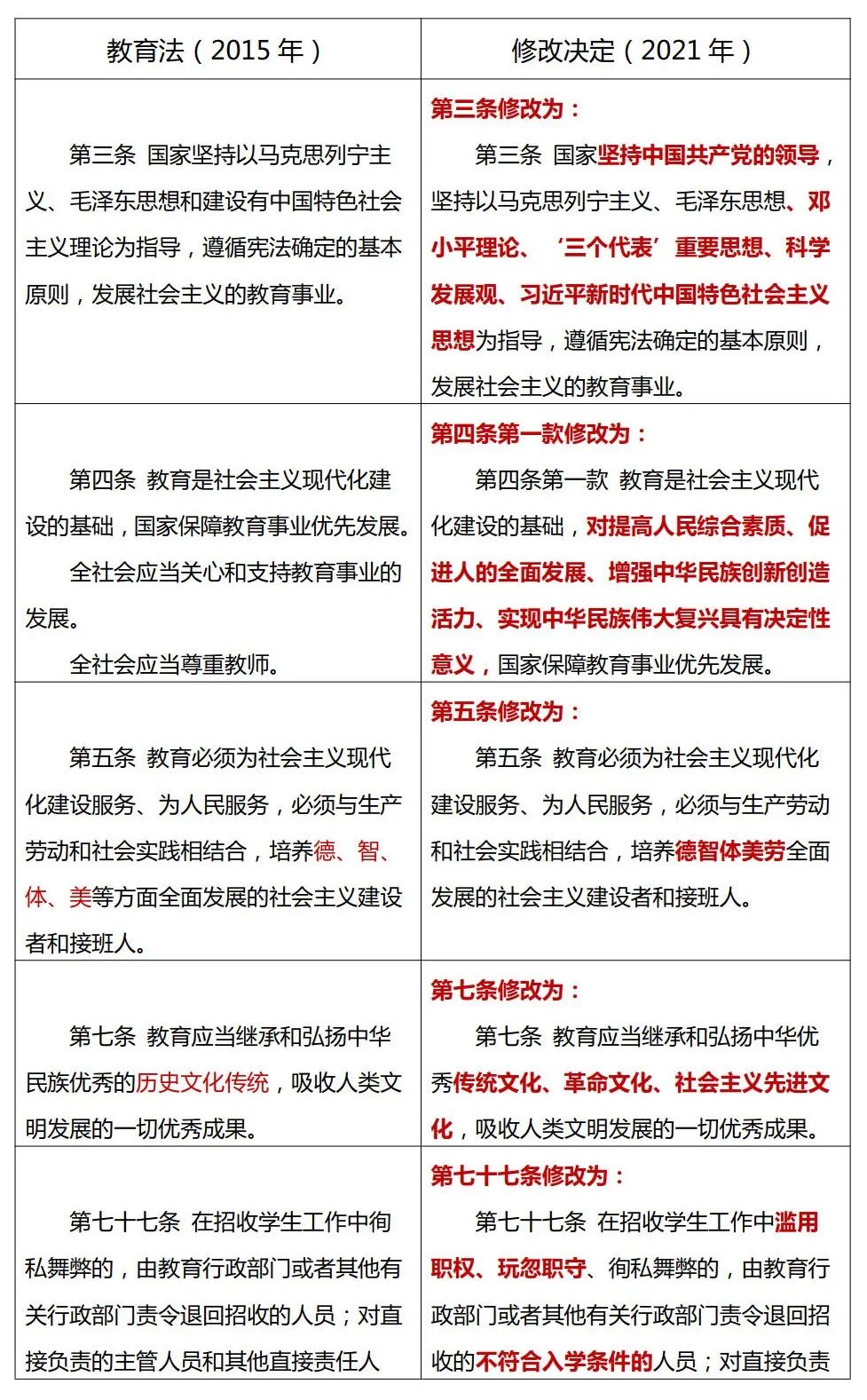
第三条 国家坚持中国共产党的领导,坚持以马克思列宁主义、毛泽东思想、邓小平理论、“三个代表”重要思想、科学发展观、习近平新时代中国特色社会主义思想为指导,遵循宪法确定的基本原则,发展社会主义的教育事业。
第四条 教育是社会主义现代化建设的基础,对提高人民综合素质、促进人的全面发展、增强中华民族创新创造活力、实现中华民族伟大复兴具有决定性意义,国家保障教育事业优先发展。
全社会应当关心和支持教育事业的发展。
全社会应当尊重教师。
第五条 教育必须为社会主义现代化建设服务、为人民服务,必须与生产劳动和社会实践相结合,培养德智体美劳全面发展的社会主义建设者和接班人。
第六条 教育应当坚持立德树人,对受教育者加强社会主义核心价值观教育,增强受教育者的社会责任感、创新精神和实践能力。
国家在受教育者中进行爱国主义、集体主义、中国特色社会主义的教育,进行理想、道德、纪律、法治、国防和民族团结的教育。
第七条 教育应当继承和弘扬中华优秀传统文化、革命文化、社会主义先进文化,吸收人类文明发展的一切优秀成果。
第八条 教育活动必须符合国家和社会公共利益。
国家实行教育与宗教相分离。任何组织和个人不得利用宗教进行妨碍国家教育制度的活动。
第九条 中华人民共和国公民有受教育的权利和义务。
公民不分民族、种族、性别、职业、财产状况、宗教信仰等,依法享有平等的受教育机会。
第十条 国家根据各少数民族的特点和需要,帮助各少数民族地区发展教育事业。
国家扶持边远贫困地区发展教育事业。
国家扶持和发展残疾人教育事业。
第十一条 国家适应社会主义市场经济发展和社会进步的需要,推进教育改革,推动各级各类教育协调发展、衔接融通,完善现代国民教育体系,健全终身教育体系,提高教育现代化水平。
国家采取措施促进教育公平,推动教育均衡发展。
国家支持、鼓励和组织教育科学研究,推广教育科学研究成果,促进教育质量提高。
第十二条 国家通用语言文字为学校及其他教育机构的基本教育教学语言文字,学校及其他教育机构应当使用国家通用语言文字进行教育教学。
民族自治地方以少数民族学生为主的学校及其他教育机构,从实际出发,使用国家通用语言文字和本民族或者当地民族通用的语言文字实施双语教育。
国家采取措施,为少数民族学生为主的学校及其他教育机构实施双语教育提供条件和支持。
第十三条 国家对发展教育事业做出突出贡献的组织和个人,给予奖励。
第十四条 国务院和地方各级人民政府根据分级管理、分工负责的原则,领导和管理教育工作。
中等及中等以下教育在国务院领导下,由地方人民政府管理。
高等教育由国务院和省、自治区、直辖市人民政府管理。
第十五条 国务院教育行政部门主管全国教育工作,统筹规划、协调管理全国的教育事业。
县级以上地方各级人民政府教育行政部门主管本行政区域内的教育工作。
县级以上各级人民政府其他有关部门在各自的职责范围内,负责有关的教育工作。
第十六条 国务院和县级以上地方各级人民政府应当向本级人民代表大会或者其常务委员会报告教育工作和教育经费预算、决算情况,接受监督。
第二章 教育基本制度
第十七条 国家实行学前教育、初等教育、中等教育、高等教育的学校教育制度。
国家建立科学的学制系统。学制系统内的学校和其他教育机构的设置、教育形式、修业年限、招生对象、培养目标等,由国务院或者由国务院授权教育行政部门规定。
第十八条 国家制定学前教育标准,加快普及学前教育,构建覆盖城乡,特别是农村的学前教育公共服务体系。
各级人民政府应当采取措施,为适龄儿童接受学前教育提供条件和支持。
第十九条 国家实行九年制义务教育制度。
各级人民政府采取各种措施保障适龄儿童、少年就学。
适龄儿童、少年的父母或者其他监护人以及有关社会组织和个人有义务使适龄儿童、少年接受并完成规定年限的义务教育。
第二十条 国家实行职业教育制度和继续教育制度。
各级人民政府、有关行政部门和行业组织以及企业事业组织应当采取措施,发展并保障公民接受职业学校教育或者各种形式的职业培训。
国家鼓励发展多种形式的继续教育,使公民接受适当形式的政治、经济、文化、科学、技术、业务等方面的教育,促进不同类型学习成果的互认和衔接,推动全民终身学习。
第二十一条 国家实行国家教育考试制度。
国家教育考试由国务院教育行政部门确定种类,并由国家批准的实施教育考试的机构承办。
第二十二条 国家实行学业证书制度。
经国家批准设立或者认可的学校及其他教育机构按照国家有关规定,颁发学历证书或者其他学业证书。
第二十三条 国家实行学位制度。
学位授予单位依法对达到一定学术水平或者专业技术水平的人员授予相应的学位,颁发学位证书。
第二十四条 各级人民政府、基层群众性自治组织和企业事业组织应当采取各种措施,开展扫除文盲的教育工作。
按照国家规定具有接受扫除文盲教育能力的公民,应当接受扫除文盲的教育。
第二十五条 国家实行教育督导制度和学校及其他教育机构教育评估制度。
第三章 学校及其他教育机构
第二十六条 国家制定教育发展规划,并举办学校及其他教育机构。
国家鼓励企业事业组织、社会团体、其他社会组织及公民个人依法举办学校及其他教育机构。
国家举办学校及其他教育机构,应当坚持勤俭节约的原则。
以财政性经费、捐赠资产举办或者参与举办的学校及其他教育机构不得设立为营利性组织。
第二十七条 设立学校及其他教育机构,必须具备下列基本条件:
(一)有组织机构和章程;
(二)有合格的教师;
(三)有符合规定标准的教学场所及设施、设备等;
(四)有必备的办学资金和稳定的经费来源。
第二十八条 学校及其他教育机构的设立、变更和终止,应当按照国家有关规定办理审核、批准、注册或者备案手续。
第二十九条 学校及其他教育机构行使下列权利:
(一)按照章程自主管理;
(二)组织实施教育教学活动;
(三)招收学生或者其他受教育者;
(四)对受教育者进行学籍管理,实施奖励或者处分;
(五)对受教育者颁发相应的学业证书;
(六)聘任教师及其他职工,实施奖励或者处分;
(七)管理、使用本单位的设施和经费;
(八)拒绝任何组织和个人对教育教学活动的非法干涉;
(九)法律、法规规定的其他权利。
国家保护学校及其他教育机构的合法权益不受侵犯。
第三十条 学校及其他教育机构应当履行下列义务:
(一)遵守法律、法规;
(二)贯彻国家的教育方针,执行国家教育教学标准,保证教育教学质量;
(三)维护受教育者、教师及其他职工的合法权益;
(四)以适当方式为受教育者及其监护人了解受教育者的学业成绩及其他有关情况提供便利;
(五)遵照国家有关规定收取费用并公开收费项目;
(六)依法接受监督。
第三十一条 学校及其他教育机构的举办者按照国家有关规定,确定其所举办的学校或者其他教育机构的管理体制。
学校及其他教育机构的校长或者主要行政负责人必须由具有中华人民共和国国籍、在中国境内定居、并具备国家规定任职条件的公民担任,其任免按照国家有关规定办理。学校的教学及其他行政管理,由校长负责。
学校及其他教育机构应当按照国家有关规定,通过以教师为主体的教职工代表大会等组织形式,保障教职工参与民主管理和监督。
第三十二条 学校及其他教育机构具备法人条件的,自批准设立或者登记注册之日起取得法人资格。
学校及其他教育机构在民事活动中依法享有民事权利,承担民事责任。
学校及其他教育机构中的国有资产属于国家所有。
学校及其他教育机构兴办的校办产业独立承担民事责任。
第四章 教师和其他教育工作者
第三十三条 教师享有法律规定的权利,履行法律规定的义务,忠诚于人民的教育事业。
第三十四条 国家保护教师的合法权益,改善教师的工作条件和生活条件,提高教师的社会地位。
教师的工资报酬、福利待遇,依照法律、法规的规定办理。
第三十五条 国家实行教师资格、职务、聘任制度,通过考核、奖励、培养和培训,提高教师素质,加强教师队伍建设。
第三十六条 学校及其他教育机构中的管理人员,实行教育职员制度。
学校及其他教育机构中的教学辅助人员和其他专业技术人员,实行专业技术职务聘任制度。
第五章 受教育者
第三十七条 受教育者在入学、升学、就业等方面依法享有平等权利。
学校和有关行政部门应当按照国家有关规定,保障女子在入学、升学、就业、授予学位、派出留学等方面享有同男子平等的权利。
第三十八条 国家、社会对符合入学条件、家庭经济困难的儿童、少年、青年,提供各种形式的资助。
第三十九条 国家、社会、学校及其他教育机构应当根据残疾人身心特性和需要实施教育,并为其提供帮助和便利。
第四十条 国家、社会、家庭、学校及其他教育机构应当为有违法犯罪行为的未成年人接受教育创造条件。
第四十一条 从业人员有依法接受职业培训和继续教育的权利和义务。
国家机关、企业事业组织和其他社会组织,应当为本单位职工的学习和培训提供条件和便利。
第四十二条 国家鼓励学校及其他教育机构、社会组织采取措施,为公民接受终身教育创造条件。
第四十三条 受教育者享有下列权利:
(一)参加教育教学计划安排的各种活动,使用教育教学设施、设备、图书资料;
(二)按照国家有关规定获得奖学金、贷学金、助学金;
(三)在学业成绩和品行上获得公正评价,完成规定的学业后获得相应的学业证书、学位证书;
(四)对学校给予的处分不服向有关部门提出申诉,对学校、教师侵犯其人身权、财产权等合法权益,提出申诉或者依法提起诉讼;
(五)法律、法规规定的其他权利。
第四十四条 受教育者应当履行下列义务:
(一)遵守法律、法规;
(二)遵守学生行为规范,尊敬师长,养成良好的思想品德和行为习惯;
(三)努力学习,完成规定的学习任务;
(四)遵守所在学校或者其他教育机构的管理制度。
第四十五条 教育、体育、卫生行政部门和学校及其他教育机构应当完善体育、卫生保健设施,保护学生的身心健康。
第六章 教育与社会
第四十六条 国家机关、军队、企业事业组织、社会团体及其他社会组织和个人,应当依法为儿童、少年、青年学生的身心健康成长创造良好的社会环境。
第四十七条 国家鼓励企业事业组织、社会团体及其他社会组织同高等学校、中等职业学校在教学、科研、技术开发和推广等方面进行多种形式的合作。
企业事业组织、社会团体及其他社会组织和个人,可以通过适当形式,支持学校的建设,参与学校管理。
第四十八条 国家机关、军队、企业事业组织及其他社会组织应当为学校组织的学生实习、社会实践活动提供帮助和便利。
第四十九条 学校及其他教育机构在不影响正常教育教学活动的前提下,应当积极参加当地的社会公益活动。
第五十条 未成年人的父母或者其他监护人应当为其未成年子女或者其他被监护人受教育提供必要条件。
未成年人的父母或者其他监护人应当配合学校及其他教育机构,对其未成年子女或者其他被监护人进行教育。
学校、教师可以对学生家长提供家庭教育指导。
第五十一条 图书馆、博物馆、科技馆、文化馆、美术馆、体育馆(场)等社会公共文化体育设施,以及历史文化古迹和革命纪念馆(地),应当对教师、学生实行优待,为受教育者接受教育提供便利。
广播、电视台(站)应当开设教育节目,促进受教育者思想品德、文化和科学技术素质的提高。
第五十二条 国家、社会建立和发展对未成年人进行校外教育的设施。
学校及其他教育机构应当同基层群众性自治组织、企业事业组织、社会团体相互配合,加强对未成年人的校外教育工作。
第五十三条 国家鼓励社会团体、社会文化机构及其他社会组织和个人开展有益于受教育者身心健康的社会文化教育活动。
第七章 教育投入与条件保障
第五十四条 国家建立以财政拨款为主、其他多种渠道筹措教育经费为辅的体制,逐步增加对教育的投入,保证国家举办的学校教育经费的稳定来源。
企业事业组织、社会团体及其他社会组织和个人依法举办的学校及其他教育机构,办学经费由举办者负责筹措,各级人民政府可以给予适当支持。
第五十五条 国家财政性教育经费支出占国民生产总值的比例应当随着国民经济的发展和财政收入的增长逐步提高。具体比例和实施步骤由国务院规定。
全国各级财政支出总额中教育经费所占比例应当随着国民经济的发展逐步提高。
第五十六条 各级人民政府的教育经费支出,按照事权和财权相统一的原则,在财政预算中单独列项。
各级人民政府教育财政拨款的增长应当高于财政经常性收入的增长,并使按在校学生人数平均的教育费用逐步增长,保证教师工资和学生人均公用经费逐步增长。
第五十七条 国务院及县级以上地方各级人民政府应当设立教育专项资金,重点扶持边远贫困地区、少数民族地区实施义务教育。
第五十八条 税务机关依法足额征收教育费附加,由教育行政部门统筹管理,主要用于实施义务教育。
省、自治区、直辖市人民政府根据国务院的有关规定,可以决定开征用于教育的地方附加费,专款专用。
第五十九条 国家采取优惠措施,鼓励和扶持学校在不影响正常教育教学的前提下开展勤工俭学和社会服务,兴办校办产业。
第六十条 国家鼓励境内、境外社会组织和个人捐资助学。
第六十一条 国家财政性教育经费、社会组织和个人对教育的捐赠,必须用于教育,不得挪用、克扣。
第六十二条 国家鼓励运用金融、信贷手段,支持教育事业的发展。
第六十三条 各级人民政府及其教育行政部门应当加强对学校及其他教育机构教育经费的监督管理,提高教育投资效益。
第六十四条 地方各级人民政府及其有关行政部门必须把学校的基本建设纳入城乡建设规划,统筹安排学校的基本建设用地及所需物资,按照国家有关规定实行优先、优惠政策。
第六十五条 各级人民政府对教科书及教学用图书资料的出版发行,对教学仪器、设备的生产和供应,对用于学校教育教学和科学研究的图书资料、教学仪器、设备的进口,按照国家有关规定实行优先、优惠政策。
第六十六条 国家推进教育信息化,加快教育信息基础设施建设,利用信息技术促进优质教育资源普及共享,提高教育教学水平和教育管理水平。
县级以上人民政府及其有关部门应当发展教育信息技术和其他现代化教学方式,有关行政部门应当优先安排,给予扶持。
国家鼓励学校及其他教育机构推广运用现代化教学方式。
第八章 教育对外交流与合作
第六十七条 国家鼓励开展教育对外交流与合作,支持学校及其他教育机构引进优质教育资源,依法开展中外合作办学,发展国际教育服务,培养国际化人才。
教育对外交流与合作坚持独立自主、平等互利、相互尊重的原则,不得违反中国法律,不得损害国家主权、安全和社会公共利益。
第六十八条 中国境内公民出国留学、研究、进行学术交流或者任教,依照国家有关规定办理。
第六十九条 中国境外个人符合国家规定的条件并办理有关手续后,可以进入中国境内学校及其他教育机构学习、研究、进行学术交流或者任教,其合法权益受国家保护。
第七十条 中国对境外教育机构颁发的学位证书、学历证书及其他学业证书的承认,依照中华人民共和国缔结或者加入的国际条约办理,或者按照国家有关规定办理。
第九章 法律责任
第七十一条 违反国家有关规定,不按照预算核拨教育经费的,由同级人民政府限期核拨;情节严重的,对直接负责的主管人员和其他直接责任人员,依法给予处分。
违反国家财政制度、财务制度,挪用、克扣教育经费的,由上级机关责令限期归还被挪用、克扣的经费,并对直接负责的主管人员和其他直接责任人员,依法给予处分;构成犯罪的,依法追究刑事责任。
第七十二条 结伙斗殴、寻衅滋事,扰乱学校及其他教育机构教育教学秩序或者破坏校舍、场地及其他财产的,由公安机关给予治安管理处罚;构成犯罪的,依法追究刑事责任。
侵占学校及其他教育机构的校舍、场地及其他财产的,依法承担民事责任。
第七十三条 明知校舍或者教育教学设施有危险,而不采取措施,造成人员伤亡或者重大财产损失的,对直接负责的主管人员和其他直接责任人员,依法追究刑事责任。
第七十四条 违反国家有关规定,向学校或者其他教育机构收取费用的,由政府责令退还所收费用;对直接负责的主管人员和其他直接责任人员,依法给予处分。
第七十五条 违反国家有关规定,举办学校或者其他教育机构的,由教育行政部门或者其他有关行政部门予以撤销;有违法所得的,没收违法所得;对直接负责的主管人员和其他直接责任人员,依法给予处分。
第七十六条 学校或者其他教育机构违反国家有关规定招收学生的,由教育行政部门或者其他有关行政部门责令退回招收的学生,退还所收费用;对学校、其他教育机构给予警告,可以处违法所得五倍以下罚款;情节严重的,责令停止相关招生资格一年以上三年以下,直至撤销招生资格、吊销办学许可证;对直接负责的主管人员和其他直接责任人员,依法给予处分;构成犯罪的,依法追究刑事责任。
第七十七条 在招收学生工作中滥用职权、玩忽职守、徇私舞弊的,由教育行政部门或者其他有关行政部门责令退回招收的不符合入学条件的人员;对直接负责的主管人员和其他直接责任人员,依法给予处分;构成犯罪的,依法追究刑事责任。
盗用、冒用他人身份,顶替他人取得的入学资格的,由教育行政部门或者其他有关行政部门责令撤销入学资格,并责令停止参加相关国家教育考试二年以上五年以下;已经取得学位证书、学历证书或者其他学业证书的,由颁发机构撤销相关证书;已经成为公职人员的,依法给予开除处分;构成违反治安管理行为的,由公安机关依法给予治安管理处罚;构成犯罪的,依法追究刑事责任。
与他人串通,允许他人冒用本人身份,顶替本人取得的入学资格的,由教育行政部门或者其他有关行政部门责令停止参加相关国家教育考试一年以上三年以下;有违法所得的,没收违法所得;已经成为公职人员的,依法给予处分;构成违反治安管理行为的,由公安机关依法给予治安管理处罚;构成犯罪的,依法追究刑事责任。
组织、指使盗用或者冒用他人身份,顶替他人取得的入学资格的,有违法所得的,没收违法所得;属于公职人员的,依法给予处分;构成违反治安管理行为的,由公安机关依法给予治安管理处罚;构成犯罪的,依法追究刑事责任。
入学资格被顶替权利受到侵害的,可以请求恢复其入学资格。
第七十八条 学校及其他教育机构违反国家有关规定向受教育者收取费用的,由教育行政部门或者其他有关行政部门责令退还所收费用;对直接负责的主管人员和其他直接责任人员,依法给予处分。
第七十九条 考生在国家教育考试中有下列行为之一的,由组织考试的教育考试机构工作人员在考试现场采取必要措施予以制止并终止其继续参加考试;组织考试的教育考试机构可以取消其相关考试资格或者考试成绩;情节严重的,由教育行政部门责令停止参加相关国家教育考试一年以上三年以下;构成违反治安管理行为的,由公安机关依法给予治安管理处罚;构成犯罪的,依法追究刑事责任:
(一)非法获取考试试题或者答案的;
(二)携带或者使用考试作弊器材、资料的;
(三)抄袭他人答案的;
(四)让他人代替自己参加考试的;
(五)其他以不正当手段获得考试成绩的作弊行为。
第八十条 任何组织或者个人在国家教育考试中有下列行为之一,有违法所得的,由公安机关没收违法所得,并处违法所得一倍以上五倍以下罚款;情节严重的,处五日以上十五日以下拘留;构成犯罪的,依法追究刑事责任;属于国家机关工作人员的,还应当依法给予处分:
(一)组织作弊的;
(二)通过提供考试作弊器材等方式为作弊提供帮助或者便利的;
(三)代替他人参加考试的;
(四)在考试结束前泄露、传播考试试题或者答案的;
(五)其他扰乱考试秩序的行为。
第八十一条 举办国家教育考试,教育行政部门、教育考试机构疏于管理,造成考场秩序混乱、作弊情况严重的,对直接负责的主管人员和其他直接责任人员,依法给予处分;构成犯罪的,依法追究刑事责任。
第八十二条 学校或者其他教育机构违反本法规定,颁发学位证书、学历证书或者其他学业证书的,由教育行政部门或者其他有关行政部门宣布证书无效,责令收回或者予以没收;有违法所得的,没收违法所得;情节严重的,责令停止相关招生资格一年以上三年以下,直至撤销招生资格、颁发证书资格;对直接负责的主管人员和其他直接责任人员,依法给予处分。
前款规定以外的任何组织或者个人制造、销售、颁发假冒学位证书、学历证书或者其他学业证书,构成违反治安管理行为的,由公安机关依法给予治安管理处罚;构成犯罪的,依法追究刑事责任。
以作弊、剽窃、抄袭等欺诈行为或者其他不正当手段获得学位证书、学历证书或者其他学业证书的,由颁发机构撤销相关证书。购买、使用假冒学位证书、学历证书或者其他学业证书,构成违反治安管理行为的,由公安机关依法给予治安管理处罚。
第八十三条 违反本法规定,侵犯教师、受教育者、学校或者其他教育机构的合法权益,造成损失、损害的,应当依法承担民事责任。
第十章 附则
第八十四条 军事学校教育由中央军事委员会根据本法的原则规定。
宗教学校教育由国务院另行规定。
第八十五条 境外的组织和个人在中国境内办学和合作办学的办法,由国务院规定。
第八十六条 本法自1995年9月1日起施行。
END
来源:国家法律法规数据库、北大法宝
编辑:徐倩
审核:陈有良